Ersatzteile
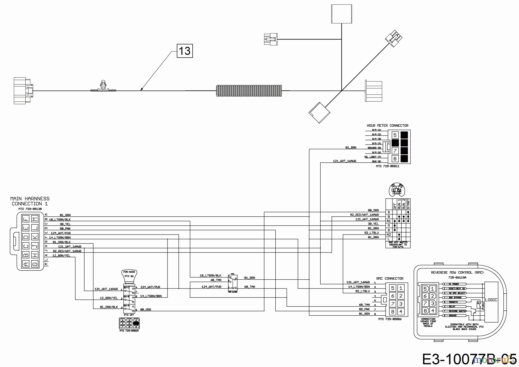
Schaltplan Armaturenbrett 13AQA1VR350 (2018)

Ersatzteile für WOLF-Garten Geräte können Sie bei uns ganz einfach online kaufen. Wählen Sie das Ersatzteil über die Ersatzteilliste Ihres Gerätes aus.
| BildNr | Artikel Nummer | Bezeichnung | |
| 13 | 725-06949A | KABELBAUM:D:NX15RD:EPTO:RMC:HM | |


Qualitätsmanagement
Informieren Sie uns, wenn Sie einen Fehler gefunden haben.