Ersatzteile
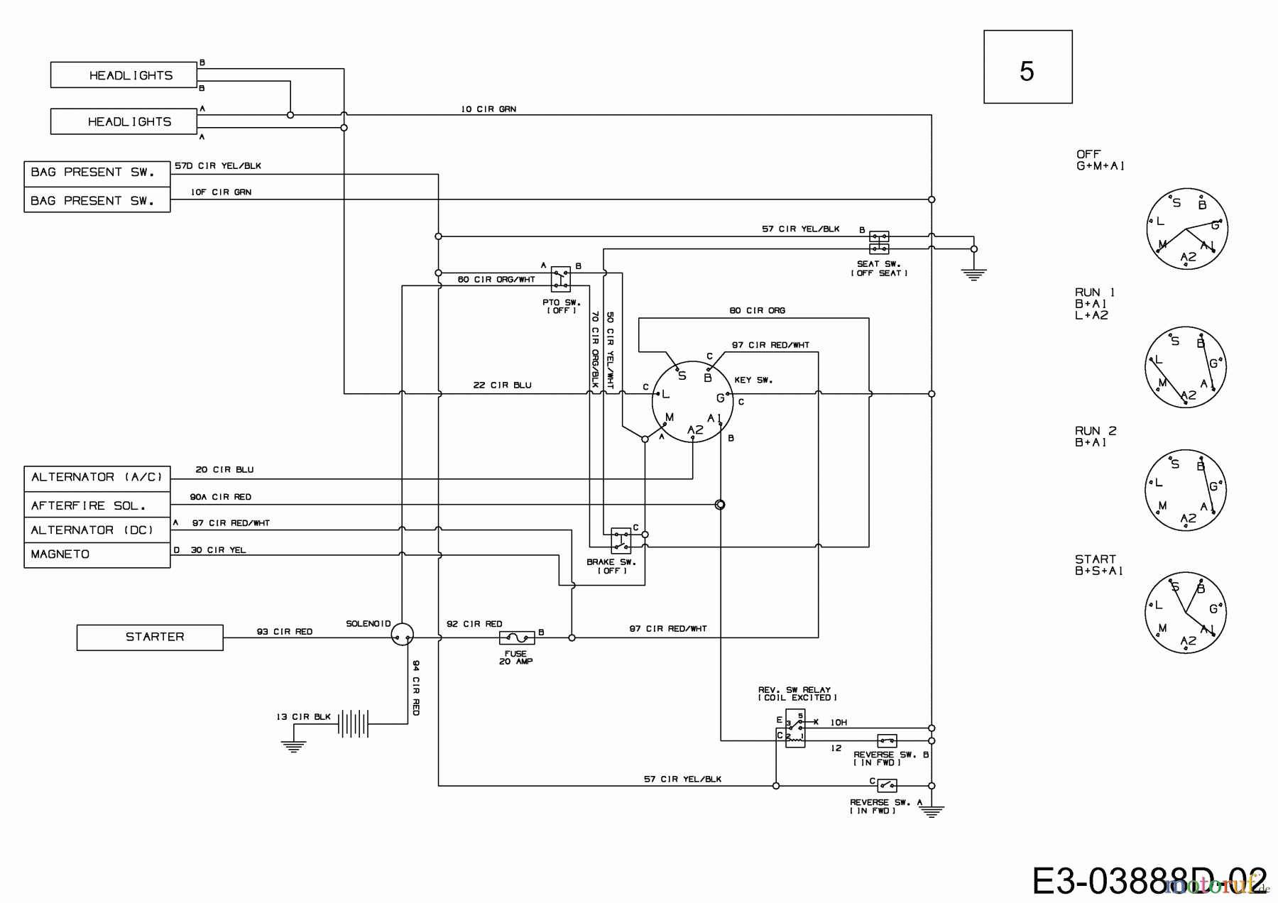
Schaltplan 13RH71RA650 (2011)

Ersatzteile für WOLF-Garten Geräte können Sie bei uns ganz einfach online kaufen. Wählen Sie das Ersatzteil über die Ersatzteilliste Ihres Gerätes aus.
| BildNr | Artikel Nummer | Bezeichnung | |
| 5 | 725-05066 | KABELBAUM:LT-5:4POS:B&S:TEC:RR | |


Qualitätsmanagement
Informieren Sie uns, wenn Sie einen Fehler gefunden haben.